Interventions
Le module INTERVENTIONS concerne les interventions réalisées par les opérateurs de l'entreprise chez ses clients. Il regroupe 3 sous-modules :
Le module Contrats permet de :
Consulter la liste des contrats d'intervention
Créer / modifier / supprimer / clôturer un contrat d'intervention
Imprimer un contrat d'intervention
Le module Bons d'intervention permet de :
Consulter la liste des bons d'intervention
Créer / modifier / dupliquer / supprimer un bon d'intervention
Générer un rapport d'intervention depuis un bon d'intervention
Imprimer un bon d'intervention
Consulter les documents associés à un bon d'intervention (GED)
Le module Rapports d'intervention permet de :
Consulter la liste des rapports d'intervention
Modifier / supprimer un rapport d'intervention
Générer une facture depuis un rapport d'intervention
Imprimer un rapport d'intervention
Envoyer en masse
Définitions
Chantier : parfois appelé affaire, c'est un regroupement de devis, commandes et factures pour un client. Cela comprend donc les ouvrages et interventions qui auront été définis pour ces éléments. Selon le besoin de l'utilisateur, il peut s'étaler sur plusieurs mois ou années, ou au contraire être assez limité dans le temps.
L'attribution des éléments commerciaux à un chantier spécifique (vs attribuer un seul chantier par client par exemple), permet une analyse plus fine des chantiers dans les bilans de chantier.
Ouvrage : les ouvrages sont des prestations réalisées dans le cadre d'interventions au sein d'un chantier. Les ouvrages sont contenus dans les types d'intervention. L'utilisation d'ouvrage n'est pas obligatoire, mais elle permet de découper un chantier en plusieurs tâches.
Bon d'intervention : le bon d'intervention représente un déplacement chez le client pour un chantier. L'intervention peut regrouper un ou plusieurs ouvrages, et peut être planifié sur plusieurs jours (plusieurs rendez-vous).
Rendez-vous : période de temps ininterrompue planifiée pour un chantier ou une intervention.
Rapport d'intervention : rapport résumant les articles fournis, ouvrages réalisés, temps opérateurs, et permettant d'ajouter photos, commentaires et signature du client. Il peut être rempli au fur et à mesure de la réalisation du chantier, ses ouvrages, et devra être validé en fin d'intervention pour marquer une clôture d'intervention. Une intervention, contient un ou plusieurs ouvrages, et se compose d'un ou plusieurs rendez-vous, puis d'un seul rapport d'intervention. Le rapport d'intervention doit être constitué au fur et à mesure des rendez-vous, pour être clôturé au dernier rendez-vous.
Formulaire : formulaire à remplir par le chef d'équipe dans le cadre d'une intervention (exemple : formulaire de sécurité Gaz).
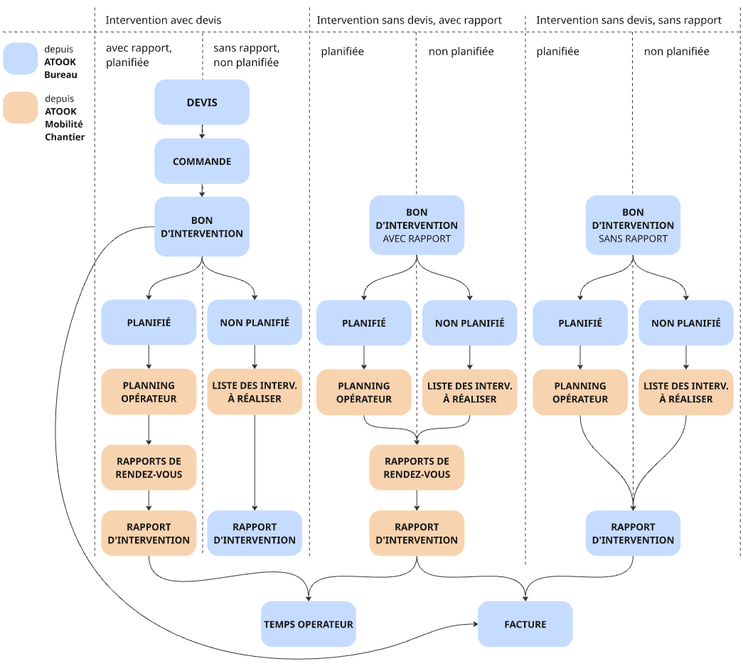
Modes de réalisation des interventions
On distingue plusieurs modes de réalisation des interventions :

Devis

Intervention avec devis
L'intervention à partir du devis consiste à :
créer un devis ;
le générer en commande ;
générer la commande en bon d'intervention puis en rapport si nécessaire ;
générer enfin la commande en facture ;
les éléments du rapport ne sont pas hérités dans la facture : s'il existe des écarts entre la facture et les éléments du rapport (articles et ouvrages ajoutés), ils doivent faire l'objet d'une nouvelle commande pour être facturés.
Intervention sans devis
L'intervention sans devis consiste à :
créer un bon d'intervention ;
le générer en rapport d'intervention depuis ATOOK Bureau ou depuis ATOOK Mobilité Chantier ;
générer le rapport d'intervention en facture, les éléments du rapport (articles et ouvrages ajoutés) étant automatiquement ajoutés dans la facture.
Planification
Interventions planifiées
Ces interventions sont planifiées via l'onglet Planification du bon d'intervention ou directement depuis le planning.
Elles apparaissent :
Sur le planning Atook Bureau pour les planificateurs ;
Sur le planning des opérateurs affectés dans l'application ATOOK Mobilité Chantier.
Interventions réalisables sans planification
Ces interventions n'apparaissent pas sur le planning. Les bons d'intervention sont créés et cochés comme Réalisable sans planification.
Elles apparaissent :
Dans la liste des bons d'intervention en appliquant le filtre Réalisable sans planification ;
Dans la liste des interventions à réaliser sur l'application ATOOK Mobilité Chantier de tous les opérateurs.
Voir l'exemple Interventions
Rapport d'intervention
Interventions avec rapport d'intervention
L'opérateur sur place a accès aux informations du bon d'intervention et doit saisir un rapport d'intervention une fois celle-ci terminée. Le rapport peut également être généré à partir du bon dans ATOOK Bureau.
Interventions sans rapport d'intervention
L'opérateur sur place a accès aux informations du bon d'intervention mais n'a pas de rapport à saisir.
Voir l'exemple Interventions
Une intervention sans rapport d'intervention permet uniquement de communiquer les informations du bon à l'opérateur, elle ne permet pas :
De saisir des temps opérateur ;
De prendre et partager des photos ou des commentaires sur l'intervention ;
De reporter les articles fournis, les ouvrages réalisés ou non.

